打開微信,點擊底部的“發現”,
使用“掃一掃”即可將網頁分享至朋友圈。
發布時間:2019-05-04 文章分類:室內裝修百科 閱讀:次
裝修是每個人都會面對的問題,一直是社會熱議話題,現代人普遍認為裝修完的房子僅通風半年左右就可安全入住,并覺得是正常現象。
裝完的房子存在污染是否“理所應當”,不可避免?
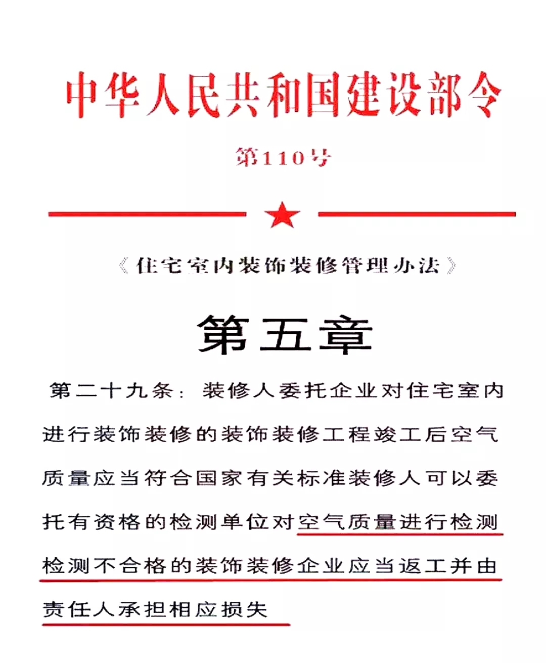
在《住宅室內裝飾裝修管理辦法》第五章第二十九條中明確指出:裝修人委托企業對住宅室內進行裝飾裝修的裝飾裝修工程竣工后,空氣質量應當符合國家有關標準,裝修人可以委托有資格的檢測單位對空氣質量進行檢測,檢測不合格的裝飾裝修企業應當返工,并由責任人承擔相應損失。

營銷噱頭下的環保裝修經不起落地的檢驗
1、環保裝修 “0”甲醛 全都是 謊言。
2、所謂的環保裝修,把裝修成本附加在消費者身上,主要問題是裝完環保與否,沒有任何保障措施。
首先,環保材料也有甲醛,只是甲醛含量相對較低。其次,單個環保材料確實環保,但裝修時并非只使用一個環保材料,若一個環保材料的甲醛含量為0.04mg/m3,十個環保材料疊加,室內甲醛總含量即為單個材料的加和,也就是0.4mg/m3,遠遠高于國家標準。

且不說前期連續刷屏的某如事件,因為裝完房子空氣質量不達標導致孕婦流產,促使兒童白血病的事件比比皆是,人人痛恨裝修污染。

裝修污染一直也是裝修公司的痛點,想解決裝修污染,卻沒有技術。其實,找一家專業的除甲醛公司進行長期合作是好的選擇。
因為環保裝修不僅需要在施工中嚴把材料關卡,還需要在裝完之后進行治理,才能夠真正達到環保,這樣后期才有保障。